Video capture
1. Introduction
The main video engine of the DS has a very flexible video capture system. It allows you to capture either the 3D output of the GPU or the full video output of the main video engine and save it to one of the main VRAM banks (A, B, C or D). This output can then be processed by the application or displayed right away. A very popular way to use it is to display 3D graphics on both screens.
This chapter will explain how this system works in detail and it will show a few examples of things that can be done with it (like displaying 3D graphics on both screens).
2. Video System Diagram
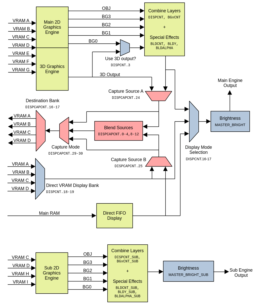
First, we need to understand how the DS hardware works. This diagram (inspired by the one in GBATEK) shows how the components of the main video engine work together:

Note that the sub graphics engine doesn’t support 3D, video capture or the special video display modes.
The two most important settings of this diagram are:
-
The switch to select BG0 or the 3D output with
DISPCNT.3. Applications that display 3D graphics in one screen normally display the 3D output by replacing BG0 by the 3D output. -
The global video mode selection switch, selected with
DISPCNT.16-17, lets you choose between displaying:- The combined output of the 2D and 3D graphics engine. This is the setting we’ve used in the tutorial until now.
- The contents of VRAM banks A, B, C or D as a 16-bit background.
- Data stored in main RAM transferred to the display with a special DMA copy.
There are some advanced ways to do video capture, like blending a user-provided framebuffer with the output of the video engines. We will start with easier examples that don’t combine multiple inputs, and see some more advanced examles later.
However, before learning how to use the video capture system, we need to understand how the additional video modes work. They are required for some advanced configurations that involve video capture.
3. Special video display modes
Until now we have only used regular video modes with videoSetMode(). Modes
like MODE_0_2D, MODE_5_2D or MODE_0_3D are all using the normal display
mode in DISPCNT.16-17. Let’s see how to use the other two special video modes.
3.1 Direct VRAM display
Video modes MODE_VRAM_A, MODE_VRAM_B, MODE_VRAM_C and MODE_VRAM_D allow
the video hardware to render the contents of VRAM A, B, C or D directly to the
screen. The VRAM bank used as source of the data must be in LCD mode (for
example, vramSetBankA(VRAM_A_LCD)). This VRAM bank is treated as a 16-bit
bitmap.
This mode isn’t useful for regular graphics display, and it’s only really useful when used at the same time as the video capture system. We will get into more details later but, for now, remember that only VRAM banks in LCD mode can be used as destination of a video capture. Using the direct VRAM display mode lets you use the same VRAM bank as the destination of the video capture and as a screen framebuffer at the same time.
To use this mode, all you have to do is this, for example:
vramSetBankB(VRAM_B_LCD);
videoSetMode(MODE_VRAM_B);You can modify the contents of the framebuffer by using the VRAM_B define:
volatile uint16_t *fb = VRAM_B;
fb[256 * y + x] = RGB15(31, 0, 0);Check the following example to see it in action:
examples/graphics_2d/video_mode_vram
3.2 Main RAM FIFO display
This is another special video mode that lets you keep a framebuffer in main RAM and transfer it to the video engine with a special DMA transfer mode. This special DMA transfer needs to be started every frame. For example, you can do the following to start a new transfer every frame in the VBL handler:
void vbl_handler(void)
{
// Stop previous DMA transfer if it's active
dmaStopSafe(3);
// Handle double buffering
// ...
// Start DMA tranfer
void *fb = framebuffer[framebuffer_displayed];
// The source address must be in main RAM.
REG_DMA_SRC(3) = (uintptr_t)fb;
// The destination must be REG_DISP_MMEM_FIFO.
REG_DMA_DEST(3) = (uintptr_t)®_DISP_MMEM_FIFO;
REG_DMA_CR(3) =
DMA_DISP_FIFO | // Set direct FIFO display mode
DMA_SRC_INC | // Increment the source address each time
DMA_DST_FIX | // Fix the destination address to REG_DISP_MMEM_FIFO
DMA_REPEAT | // Don't stop after the first transfer
DMA_COPY_WORDS | 4; // Copy 4 words each time (8 pixels)
}
int main(int argc, char *argv[])
{
videoSetMode(MODE_FIFO);
irqSet(IRQ_VBLANK, vbl_handler);
// ...
}This is an example of how to do it in practice:
examples/graphics_2d/video_mode_fifo
It’s also possible to use this system to provide the input B of the video capture system and mix it with the output of the 2D or 3D engines.
4. Simple capture
The most basic way to use the video capture system is to capture the display, save it to VRAM, and display it later. You can keep using the main and sub video engines as usual.
In this case all we need to do is to capture the output of the 3D and 2D video engines, so we need to use source A of the video capture system, which lets us choose what to capture. The steps are:
-
Set one of VRAM A, B, C or D to LCD mode. It will be used to store the captured image.
vramSetBankC(VRAM_C_LCD); -
Start the video capture, which will capture the following frame. You can capture the 3D otuput with
DCAP_SRC_A_3DONLYor the combined 3D+2D output withDCAP_SRC_A_COMPOSITED:REG_DISPCAPCNT = // Destination is VRAM_C DCAP_BANK(DCAP_BANK_VRAM_C) | // Size = 256x192 DCAP_SIZE(DCAP_SIZE_256x192) | // Capture source A only DCAP_MODE(DCAP_MODE_A) | // Source A = 3D rendered image DCAP_SRC_A(DCAP_SRC_A_3DONLY) | // Enable capture DCAP_ENABLE;
You can see this system in action in the following example, which lets you
experiment with the 3D and 3D+2D capture modes:
examples/video_capture/simple_capture
DCAP_SRC_A_3DONLY even if you don’t display
it directly in background layer 0. For example, you can use MODE_0_2D instead
of MODE_0_3D and the video capture system will still be able to capture the 3D
output. However, DCAP_SRC_A_COMPOSITED won’t capture it!Once you have this basic capture system working, you can even save the result to
the SD card as a screenshot! The following example uses lodepng to save the
captured image as a PNG file:
examples/video_capture/png_screenshot
5. Dual screen 3D
This is probably the most popular way to use the video capture system. The idea is to render the 3D scene of one screen in odd frames and the other screen in even frames.

There are a few big disadvantages of doing this:
-
You need to dedicate at least one main VRAM bank (A, B, C or D) as destination of the captured 3D output:
-
You have less space for textures just when you are going to display more 3D objects.
-
Most dual 3D setups involve dedicating two main VRAM banks as framebuffers because it it’s easier and it doesn’t involve any manual copy.
-
You can create a system in which you only use a main VRAM bank, but you need to allocate your framebuffers in main RAM, and you need to do a DMA copy per frame to copy the captured contents of the VRAM bank to the right framebuffer.
-
-
The overall framerate of your game will drop to 30 FPS because the GPU can only output 60 3D frames per second, and you have to split them between the two screens.
-
Some implementations of dual 3D are very sensitive to frame drops. If the application slows down, the contents of the screen may end up switching screens.
In this tutorial we’re only going to see a simple implementation of dual 3D
graphics using 2 VRAM banks in a way that is resistant to frame drops:
examples/video_capture/dual_screen_3d
Let’s see how the graphics rendering code works. This code alternates between two configurations, and it requires alternating the output of the main and sub video engines between the top and bottom screens:
-
Configuration 1:
-
Main engine is on the top screen.
lcdMainOnTop(); -
Main engine: VRAM C is in LCD mode. The engine is set to direct VRAM C display mode. VRAM C is the destination of the video capture, and it captures the 3D output only.
videoSetMode(MODE_VRAM_C); vramSetBankC(VRAM_C_LCD); REG_DISPCAPCNT = // Destination is VRAM_C DCAP_BANK(DCAP_BANK_VRAM_C) | // Size = 256x192 DCAP_SIZE(DCAP_SIZE_256x192) | // Capture source A only DCAP_MODE(DCAP_MODE_A) | // Source A = 3D rendered image DCAP_SRC_A(DCAP_SRC_A_3DONLY) | // Enable capture DCAP_ENABLE; -
Sub engine: VRAM D is displayed as a matrix of 16-bit bitmap sprites. VRAM D can’t be used as background VRAM in the sub engine.
videoSetModeSub(MODE_0_2D | DISPLAY_SPR_ACTIVE | DISPLAY_SPR_2D_BMP_256); vramSetBankD(VRAM_D_SUB_SPRITE_0x06600000);
-
-
Configuration 2:
-
Main engine is on the bottom screen.
lcdMainOnBottom(); -
Main engine: Same as configuration 1, but using VRAM D.
videoSetMode(MODE_VRAM_D); vramSetBankD(VRAM_D_LCD); REG_DISPCAPCNT = // Destination is VRAM_D DCAP_BANK(DCAP_BANK_VRAM_D) | // Size = 256x192 DCAP_SIZE(DCAP_SIZE_256x192) | // Capture source A only DCAP_MODE(DCAP_MODE_A) | // Source A = 3D rendered image DCAP_SRC_A(DCAP_SRC_A_3DONLY) | // Enable capture DCAP_ENABLE; -
Sub engine: VRAM C is displayed as a 16-bit bitmap.
videoSetModeSub(MODE_5_2D | DISPLAY_BG2_ACTIVE); vramSetBankC(VRAM_C_SUB_BG_0x06200000);
-
This example lets you simulate frame drops too. If you hold the A button the main loop will be stuck in a loop that doesn’t let the rendering code be executed. This is an extreme example of dropping frames, and you can see that the screens stop being updated but the image remain stable.
The reason why this is stable is that the same bank is used as framebuffer of the main engine and as destination of the 3D output. Normally, the main engine displays the outdated data stored in VRAM while it captures the following frame. If the rendering code is delayed, the captured frame will replace the outdated data and it will be displayed instead, which would have happened anyway.
6. Two-pass 3D
The GPU of the DS can only render up to 2048 triangles (or 1536 quads) per frame, which is usually enough. However, in some specific cases, it can be restrictive, and you may want to combine the 3D output of multiple frames in one single image.
There’s a very important thing to consider: you can combine the graphics output, but the depth buffer is lost between two frames. This restriction may make you think of one solution: sort the polygons by their distance to the camera and draw the far polygons in the first frame, the near polygons in the second frame, and display the second frame over the first one.
The problem is that this isn’t the optimal way to do it:
-
You need to spend CPU time sorting your polygons by depth.
-
If you think about it, the most optimal way to distribute polygons between two frames is a way that makes each frame render a similar number of pixels per scanline. Far polygons usually belong to the background, which takes up a lot more space on the screen than near polygons, which usually belong to smaller objects. The GPU has a limit of how many pixels it can render per scanline, and this distribution will make it very easy to reach the limit in the background frame while you leave a lot of unused time in the near-polygons frame.
A better way to distribute the work is to draw the left and right halves of the screen in alternate frames. This has some advantages:
-
There are no issues related to the depth buffer. You can just draw your polygons as you would do in a regular game without two-pass 3D. You don’t need to sort objects in any specific way.
-
Your horizontal lines are half the length as usual, so it’s harder to reach the limit of pixels that the GPU can draw in a scanline.
-
You can set the screen division at any coordinate, it doesn’t have to be right in the middle.
The following example uses the left/right split:
examples/video_capture/two_pass_3d

This example works by using the FIFO display mode, so the 3D output is always hidden. There are two framebuffers in main RAM (active and backbuffer). It works the following way:
-
Even frames:
-
The 3D projection and viewport are setup to draw the left half of the 3D scene.
const int split = 128; glViewport(0, 0, split - 1, 191); glMatrixMode(GL_PROJECTION); glLoadIdentity(); glFrustumf32(-128 * 3, (-128 + split) * 3, 96 * 3, -96 * 3, floattof32(0.1), floattof32(40)); -
The 3D scene is rendered and captured directly to VRAM D:
REG_DISPCAPCNT = // Destination is VRAM_D DCAP_BANK(DCAP_BANK_VRAM_D) | // Size = 256x192 DCAP_SIZE(DCAP_SIZE_256x192) | // Capture source A only DCAP_MODE(DCAP_MODE_A) | // Source A = 3D rendered image DCAP_SRC_A(DCAP_SRC_A_3DONLY) | // Enable capture DCAP_ENABLE; -
The right half of VRAM D (captured the previous frame) is copied to the backbuffer in main RAM.
-
-
Odd frames:
-
The 3D projection and viewport are setup to draw the right half of the 3D scene.
const int split = 128; glViewport(split, 0, 255, 191); glMatrixMode(GL_PROJECTION); glLoadIdentity(); glFrustumf32((-128 + split) * 3, (-128 + 256) * 3, 96 * 3, -96 * 3, floattof32(0.1), floattof32(40)); -
The 3D scene is rendered and captured directly to VRAM D with the same setup as before.
-
The left half of VRAM D (captured the previous frame) is copied to the backbuffer in main RAM.
-
The backbuffer and active buffer are flipped.
framebuffer_next_ready = true;
-
In order for the FIFO display mode to work, a new DMA transfer starts every frame in the VBL handler:
dmaStopSafe(2);
// [...]
void *fb = framebuffer[framebuffer_displayed];
// The source address must be in main RAM.
REG_DMA_SRC(2) = (uintptr_t)fb;
// The destination must be REG_DISP_MMEM_FIFO.
REG_DMA_DEST(2) = (uintptr_t)®_DISP_MMEM_FIFO;
REG_DMA_CR(2) =
DMA_DISP_FIFO | // Set direct FIFO display mode
DMA_SRC_INC | // Increment the source address each time
DMA_DST_FIX | // Fix the destination address to REG_DISP_MMEM_FIFO
DMA_REPEAT | // Don't stop after the first transfer
DMA_COPY_WORDS | 4; // Copy 4 words each time (8 pixels)
You should update your logic at 30 FPS at most. If you update the state of your game after drawing one half of the screen but before drawing the next one, you will get inconsistent graphics on both halves.
Check the source code of the example if you want to see the full logic of this process. Note that this system makes the graphics safe even if the framerate drops temporarily.
7. Render to Texture
This technique lets you render a 3D scene and use it as a texture to be used in a different scene. For example, you could render a living room with a TV, and the TV is displaying a different 3D scene.
There’s an example of how to do it here:
examples/video_capture/render_to_texture

This example shows two ways of achieving this effect, but only one of them is stable in case of FPS drops. We’ll only discuss the stable version here.
This example uses VRAM C as the framebuffer that gets displayed on the main screen (the 3D output is never displayed directly on the screen):
videoSetMode(MODE_VRAM_C);
vramSetBankC(VRAM_C_LCD);Frames work the following way:
-
Odd frames: VRAM B is set as destination of the video capture. The video capture is configured to capture the 3D image only:
vramSetBankB(VRAM_B_LCD); REG_DISPCAPCNT = // Destination is VRAM_B DCAP_BANK(DCAP_BANK_VRAM_B) | // Size = 256x192 DCAP_SIZE(DCAP_SIZE_256x192) | // Capture source A only DCAP_MODE(DCAP_MODE_A) | // Source A = 3D rendered image DCAP_SRC_A(DCAP_SRC_A_3DONLY) | // Enable capture DCAP_ENABLE; -
Even frames: VRAM B is setup as texture VRAM. We will use it when drawing the 3D scene. The 3D scene is captured to VRAM C.
vramSetBankB(VRAM_B_TEXTURE); REG_DISPCAPCNT = // Destination is VRAM_C DCAP_BANK(DCAP_BANK_VRAM_C) | // Size = 256x192 DCAP_SIZE(DCAP_SIZE_256x192) | // Capture source A only DCAP_MODE(DCAP_MODE_A) | // Source A = 3D rendered image DCAP_SRC_A(DCAP_SRC_A_3DONLY) | // Enable capture DCAP_ENABLE;
The two scenes are organized like this:
-
When drawing the full scene we set the viewport to the full screen:
glViewport(0, 0, 255, 191);When we want to use the captured scene as a texture we need to set it as active texture with a bit of special code:
// When calling glBindTexture(), the GFX_TEX_FORMAT // command is only sent when the new texture isn't // currently active. By calling it with an invalid // texture we make sure that any future call to // glBindTexture() will actually send that command and // replace the manual command below. glBindTexture(0, -1); // The captured texture is 256x192, stored in VRAM_B, // and is in RGBA format. It is needed to use 256x256 as // size, as only power of two sizes are supported. GFX_TEX_FORMAT = (GL_RGBA << 26) | (TEXTURE_SIZE_256 << 20) | (TEXTURE_SIZE_256 << 23) | ((((uintptr_t)VRAM_B) >> 3) & 0xFFFF); -
When drawing the texture scene, we setup the viewport to the size of the texture used in the model (like the TV). In this case, the cube is using a 128x128 pixels texture, so we render the full 256x192 scene, but we only focus on the top-left 128x128 pixels of it:
glViewport(0, 64, 128, 191);
Important note: The texture allocator of libnds looks for any VRAM bank setup as texture storage when a new texture is loaded. In this render to texture example we are alternating VRAM B between LCD and texture mode, so it’s possible that libnds uses it as destination of textures if you load textures on the fly.
This isn’t a problem in this example because textures are only loaded at the start of the program, but you should make sure to lock your VRAM banks in your applications. Locking a bank will ensure that libnds doesn’t try to allocate textures or texture palettes to it:
glLockVRAMBank(VRAM_B);
glLockVRAMBank(VRAM_C);You can unlock them with:
glUnlockVRAMBank(VRAM_B);
glUnlockVRAMBank(VRAM_C);8. Motion blur
So far we have only seen how to capture the 3D output and display it again. However, the diagram at the beginning of the chapter shows that the capture hardware can actually take two inputs, blend them, and save the result to VRAM.
Check the following example:
examples/video_capture/motion_blur

The example takes the 3D output of the GPU, blends it with the contents in VRAM D, and saves the output in VRAM D. The main engine has been setup in direct VRAM D rendering mode, so only one VRAM bank needs to be used to achieve this effect.
videoSetMode(MODE_VRAM_D);
vramSetBankD(VRAM_D_LCD);Every frame is the result of the current 3D output plus the previously displayed output. This means that the blur effect is added on top of the blur of the previous frame. Depending on the settings, it’s possible that the blur of the previous frames doesn’t disappear from the screen at all.
All you need to do is to start the video capture every frame with the same settings:
int eva = 5;
int evb = 14;
REG_DISPCAPCNT =
// Destination is VRAM_D
DCAP_BANK(DCAP_BANK_VRAM_D) |
// Size = 256x192
DCAP_SIZE(DCAP_SIZE_256x192) |
// Capture sources A and B blended
DCAP_MODE(DCAP_MODE_BLEND) |
// Blending factors for sources A and B (max is 16)
DCAP_A(eva) | DCAP_B(evb) |
// Source A = 3D rendered image
DCAP_SRC_A(DCAP_SRC_A_3DONLY) |
// Source B = VRAM D
DCAP_SRC_B(DCAP_SRC_B_VRAM) |
DCAP_SRC_ADDR(DCAP_BANK_VRAM_D) |
// Enable capture
DCAP_ENABLE;The resulting image is calculated as (3D_output * eva + previous_capture * evb) / 16. You will need to find the values of eva and evb by trial and error,
and it’s a good idea to test it in emulators and hardware while deciding what
values to use.
And that’s it! Note that this effect looks better when you have the screen full of 3D objects instead of a plain black background!